球盟会(中国)官方网站-球盟会链接希望未来

公司动态(company-news)
上海户口迁入办理指南

  。包括:变更文化程度、婚姻状况、服务处所和职业、本市其他住址、籍贯、出生地及死亡注销户口(球盟会官网入口证件注销)。   以下6项业务,派出所

钢材下游周报:1月全国开工项目汇总16省公布2026年重点项目

  本周,全国主要市场五大品种钢材均价齐下降。其中,热轧板卷、高线、螺纹钢冷轧板卷、中厚板分别累计下跌15元/吨、12元/吨、10元/吨、10元/吨、6

牢记嘱托 建成支点·抓项目扩投资 湖北重大项目的“民生温度”

     “十四五”以来,湖北以省级重点项目为抓手,推进了一批重大民生工程。将“投资于物”与“投资

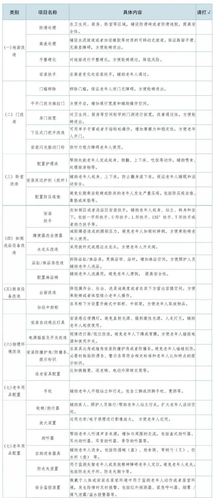
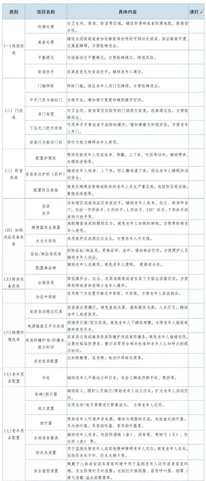
球盟会:新春走基层|小改造大安全:来宾适老化工程暖人心

     一张防滑地垫、一个沐浴坐椅、一个安全扶手……这些看似不起眼的“小改造”,正成为守护老年人

球盟会入口:老旧小区改造“适老”背后是宜居安居的期许

     1月31日上午,家住石嘴山市大武口区长生花园小区的侯思俭逛完早市后,踏着单元门前新修的缓

球盟会:呼和浩特市民政局关于对呼和浩特市第十六届人民代表大会第一次会议第47号建议《关于提速为老年人家庭进行适老化改造避

  您提出“关于提速为老年人家庭进行适老化改造避免人生最后一次骨折的建议”已收悉,现答复如下:   近几年,呼和浩特市委、市政府全面贯彻落实习关于